Citrix Secure Private Access™ Hybrid Deployment

Advanced data center configuration

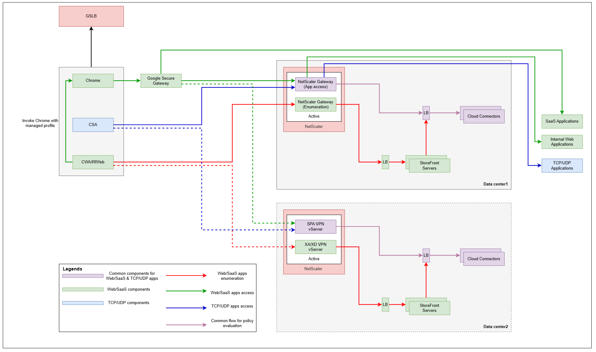
Secure Private Access hybrid deployment is supported in a multi-data center with multi-sites configuration using NetScaler GSLB in active-active site deployment with site persistency method for GSLB connection proxy.

Multi-data center deployment

This topic provides step-by-step instructions for setting up the Secure Private Access hybrid deployment in a multi-data center multi-site configuration.

Prerequisites

Ensure that the following prerequisites are met to deploy Secure Private Access hybrid in multi-data centers.

  • NetScaler Gateway version 14.1–66.59 and later.
  • NetScaler GSLB in active-active site deployment. The GSLB domain must be configured on all sites. If you have not yet configured the GSLB, see Active-active site deployment for instructions.

  • Source IP persistence is enabled on GSLB.

  • Connection proxy persistence is enabled for CEP session. For details, see Global server load balancing connection proxy.

GSLB configuration CLI commands

We recommend using the NetScaler CLI to configure GSLB. The following are the CLI command templates and an example configuration.

  • add service <ADNS_SERVICE_NAME> <ADNS_IP> ADNS 53
  • add gslb site <SITE_NAME> <SITE_IP> -sitePassword "<SITE_PASSWORD>"
  • add gslb service <GSLB_SERVICE_NAME> <SERVICE_IP> SSL 443 -publicIP <PUBLIC_IP> -publicPort 443 -siteName <SITE_NAME>
  • add gslb vserver <VSERVER_NAME> SSL
  • bind gslb vserver <VSERVER_NAME> -serviceName <GSLB_SERVICE_NAME>
  • bind gslb vserver <VSERVER_NAME> -domainName <GSLB_DOMAIN_FQDN>
  • set lb vserver <VSERVER_NAME> -PersistenceType SOURCEIP
  • set gslb service <GSLB_SERVICE_NAME> -sitePersistence ConnectionProxy
  • bind ssl service <GSLB_SERVICE_NAME> -certKeyName <SERVICE_CERT_KEY>
  • bind ssl vserver <VSERVER_NAME> -certKeyName <CA_CERT_KEY> -CA
  • bind ssl vserver <VSERVER_NAME> -certKeyName <EXTERNAL_CA_CERT_KEY> -CA
  • bind ssl vserver <VSERVER_NAME> -certKeyName <SERVER_CERT_KEY>

References

The following table summarizes the placeholders used in the CLI commands and a brief description of the same.

Placeholder Description
<ADNS_SERVICE_NAME> Name of the ADNS service (for example, adns_<env>)
<ADNS_IP> IP address of the ADNS listener on this NetScaler
<SITE_NAME> GSLB site identifier (for example, blue, green)
<SITE_IP> GSLB site IP (SNIP or management IP used for MEP communication)
<SITE_PASSWORD> Shared secret for GSLB site-to-site MEP authentication
<GSLB_SERVICE_NAME> Name of the GSLB service bound to a local/remote load balancing virtual server
<SERVICE_IP> IP address of the backend load balancing virtual server or service
<PUBLIC_IP> Public (NAT) IP address reachable from the internet
<VSERVER_NAME> Name of the GSLB virtual server
<GSLB_DOMAIN_FQDN> FQDN that GSLB resolves for clients
<SERVICE_CERT_KEY> SSL certificate key name bound to the GSLB service
<CA_CERT_KEY> Internal CA certificate key name (bound as -CA)
<EXTERNAL_CA_CERT_KEY> External/public CA certificate key name (bound as -CA)
<SERVER_CERT_KEY> Server certificate key name bound to the virtual server

Example configuration:

  • add service adns_staging 10.100.5.50 ADNS 53
  • add gslb site us-east-dc1 10.100.5.60 -sitePassword "password"
  • add gslb service us-east-dc1-svc1 10.100.5.80 SSL 443 -publicIP 203.0.113.42 -publicPort 443 -siteName us-east-dc1
  • add gslb vserver staging_us-east_vs SSL
  • bind gslb vserver staging_us-east_vs -serviceName us-east-dc1-svc1
  • bind gslb vserver staging_us-east_vs -domainName proxy-staging.example.com
  • set lb vserver staging_us-east_vs -PersistenceType SOURCEIP
  • set gslb service us-east-dc1-svc1 -sitePersistence ConnectionProxy
  • bind ssl service us-east-dc1-svc1 -certKeyName star_staging_local
  • bind ssl vserver staging_us-east_vs -certKeyName ca_staging.local -CA
  • bind ssl vserver staging_us-east_vs -certKeyName CA.csg.proxy.ext.example -CA
  • bind ssl vserver staging_us-east_vs -certKeyName csg.proxy.ext.example

Data centers setup and configuration

The following figure displays a topology diagram of Secure Private Access hybrid deployment in a multi-data center.

Multi-data center deployment

  1. Add data centers. For details, see Step 2: Set up the first data center.

  2. For each data center, download and run the NetScaler and StoreFront scripts. For details, see Download and run NetScaler and StoreFront scripts.

  3. For each data center, upload reports and analyze configurations. For details, see Upload reports and analyze configuration.

  4. Review the analysis results.

If all analyzer steps have passed for each data center, you have successfully validated your configuration and can proceed with post-onboarding tasks. For details, see Post-onboarding tasks.

Advanced data center configuration